中能建西北院中标大唐20万千瓦光热+180万千瓦光伏发电一体化项目可行性研究报告技术服务
发布者:Catherine | 0评论 | 267查看 | 2025-12-09 17:00:26    

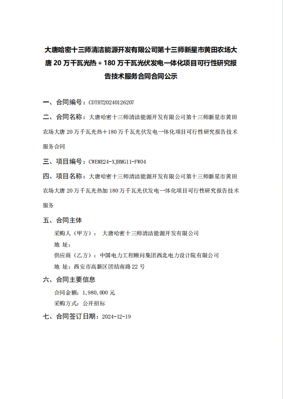
12月9日,大唐哈密十三师清洁能源开发有限公司就第十三师新星市黄田农场大唐20万千瓦光热加180万千瓦光伏发电一体化项目可行性研究报告技术服务进行合同公示,中标人为中国电力工程顾问集团西北电力设计院有限公司。


项目概况:第十三师新星市黄田农场大唐20万千瓦光热+180万千瓦光伏发电一体化项目总装机规模2000兆瓦,其中光伏项目1800兆瓦、储热型光热200兆瓦(储热时长8小时),按照“光伏+光热”一体化模式开发建设。


招标范围:可行性研究报告(含地勘、配套升压站及送出线路)编制及技术服务工作等,具体内容详见《招标文件技术规范》。


公告原文如下:


image.png

image.png

最新评论
0人参与
马上参与
最新资讯