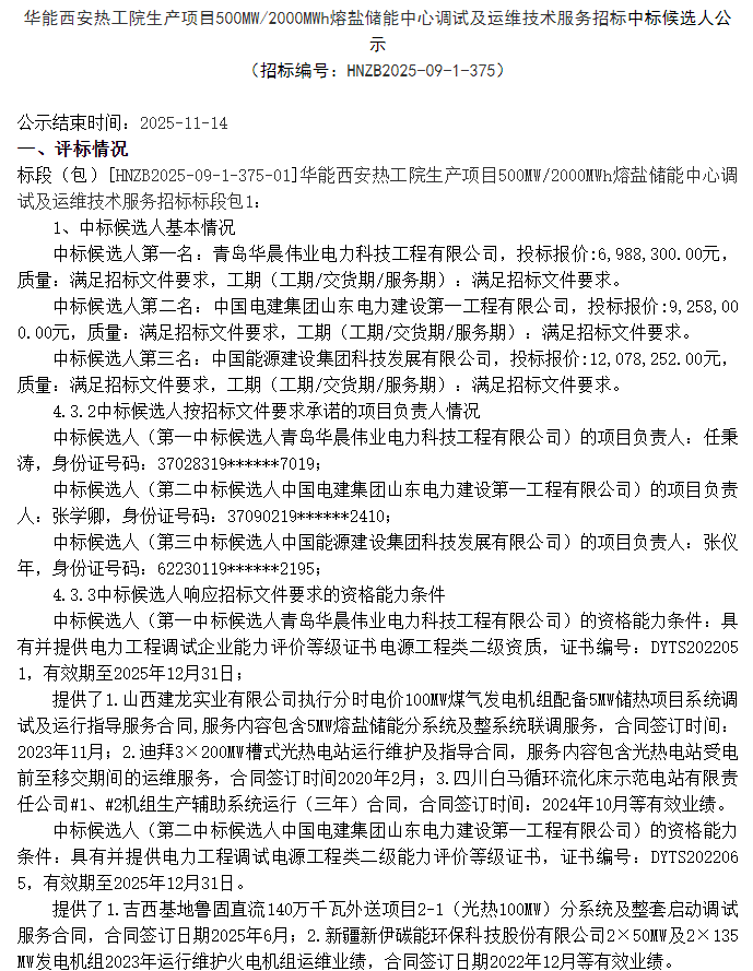
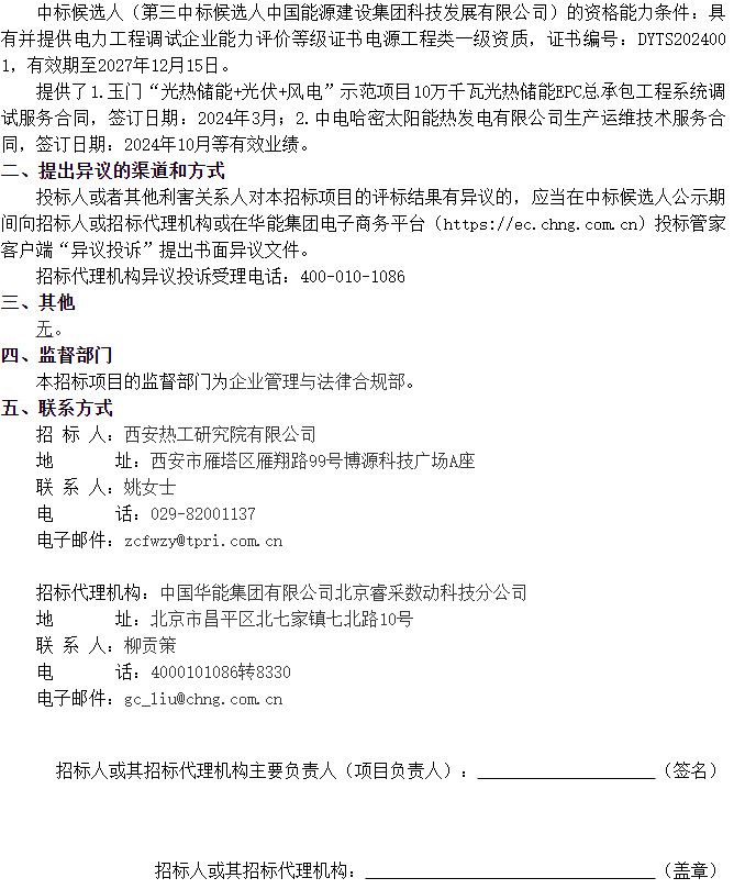
11月11日,西安热工研究院有限公司就华能西安热工院生产项目500MW/2000MWh熔盐储能中心调试及运维技术服务招标项目发布中标候选人公示,中标候选人第一名为青岛华晨伟业电力科技工程有限公司。
据此前公告,该项目规模:500MW×4h熔盐储能系统。
招标范围:调试技术服务包括分系统调试、整套启动调试,配合甲方组织进行的特殊项目试验、性能试验、达标投产考核,调试质量保证、工程质量保修期限的整个服务过程。运维技术服务包括包括生产筹备工作,调试期间运行,机组进入商业运行后一年期运行及检修维护工作。
公告原文如下:


