华宁电伴热预中标西安热工院生产项目500MW/2000MWh熔盐储能中心电伴热系统设备
发布者:Catherine | 0评论 | 1141查看 | 2025-11-11 11:25:33    

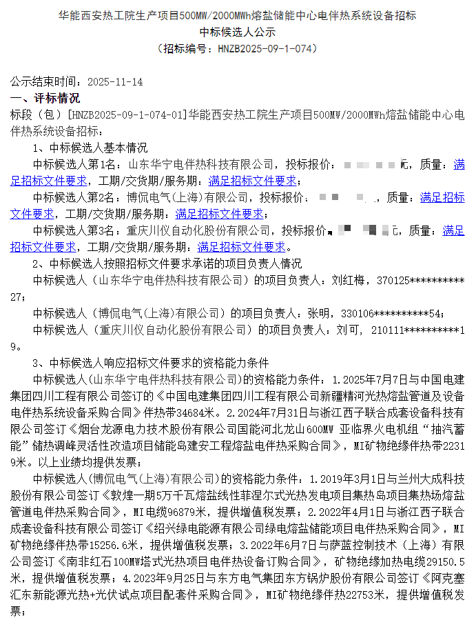
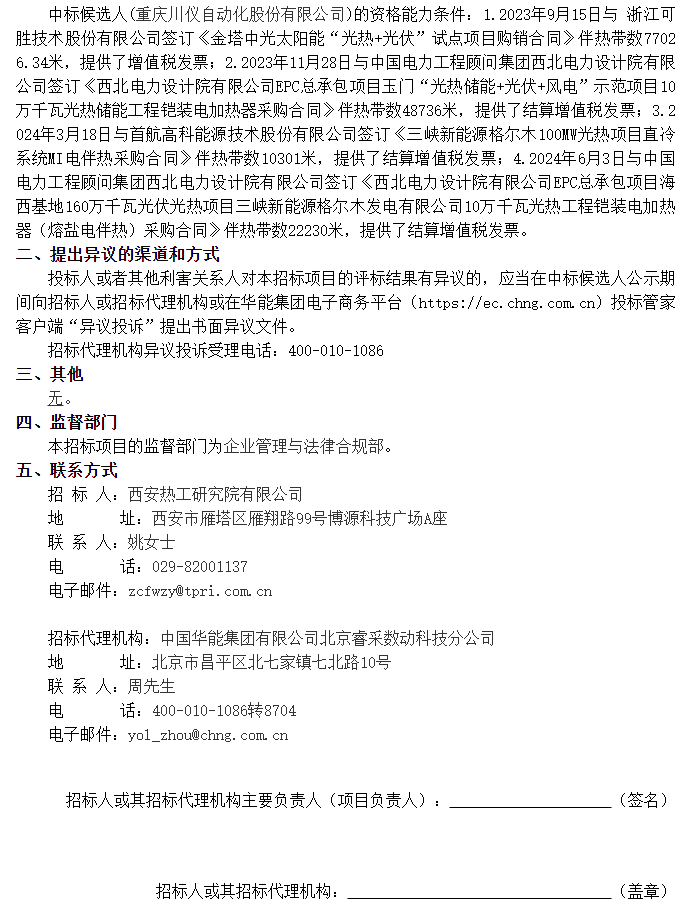
11月11日,西安热工研究院有限公司就华能西安热工院生产项目500MW/2000MWh熔盐储能中心电伴热系统设备招标项目发布中标候选人公示,候选人第一名为CSPPLAZA平台会员单位——山东华宁电伴热科技有限公司。


据此前公告,该项目招标范围:华能西安热工院生产项目500MW/2000MWh熔盐储能中心项目电伴热系统设备1批及其安装附件。


公告原文如下:


image.png

image.png

相关阅读
最新评论
0人参与
马上参与
最新资讯