辅助服务是维护电力系统安全稳定运行和电力系统瞬时平衡性必不可少的重要保证。原国家电监会电监市场〔2006〕43号文对辅助服务的定义为:“辅助服务是指为维护电力系统的安全稳定运行,保证电能质量,除正常电能生产、输送、使用外,由发电企业、电网经营企业和电力用户提供的服务。”国际上对辅助服务所包含的内容没有统一的界定,一般包括一次调频、二次调频、备用、无功和黑启动等。
而电力辅助服务市场则是指电力市场中引导各类型机组在合适的时间提供合适数量的辅助服务的一种机制,合理的辅助服务市场机制可以给予市场主体正确的经济激励。辅助服务产品和定价机制的设计是电力辅助服务市场机制的两个重点。
产品的设计主要解决机组提供辅助服务的衡量问题。定价机制的设计解决的是对某种确定的产品,如何制定报价、出清及结算等规则问题。厘清国内外辅助服务的定价机制问题,才能更好地规划设计未来我国辅助服务市场的发展。
随着我国新能源发电比例的不断升高,电力系统的灵活性要求也将随之提高。由于新能源出力是波动的,当它进入系统之后,系统的上下出力变化变得频繁且更加重要。
随着新能源的大规模并网,电力系统调节手段不足的问题越来越突出,原有的辅助服务计划补偿模式和力度已不能满足电网运行需求。国外成熟电力市场一般通过现货市场中的实时平衡市场或平衡机制实现调峰。
而当时我国尚未启动电力现货市场建设,亟须利用市场化手段提高奖罚力度,以更高的补偿价格激励发电企业等调节资源参与电力辅助服务。基于此,我国在2006年提出了一种新的电力辅助服务产品“调峰”,但现有的“调峰”辅助服务品种和辅助服务定价补偿机制尚不能满足市场化配置资源的要求。电力辅助服务属于“公共产品”。电力辅助服务应用于整个电力系统,为保障系统安全稳定运行和可靠供电发挥着重要作用,所有系统的主体均是受益者。
因此,辅助服务成本应该在全网分摊而不仅仅是发电侧分摊。本文通过梳理中外辅助服务市场的运行现状,分析现有的辅助服务价格机制及我国辅助服务市场的尚待完善之处,为我国辅助服务市场未来的发展提出一些建议。
一、我国辅助服务市场现状
国内辅助服务市场的运行现状
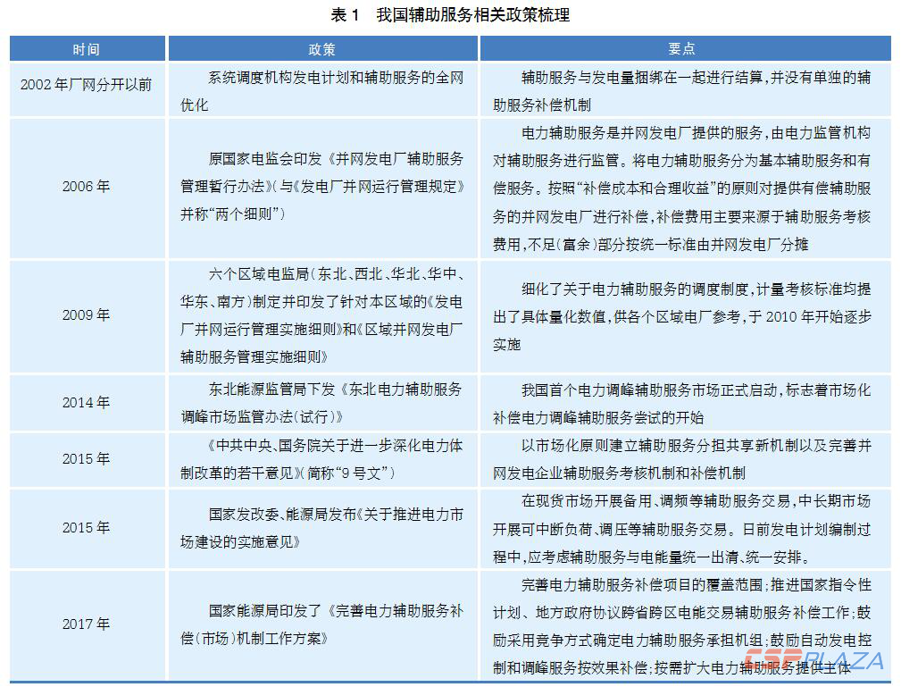
我国电力辅助服务市场的交易品种包括调频、调峰、无功调节、备用、黑启动服务等多个品种,但目前在市场建设初期,各地主要围绕调峰、部分地区辅以调频开展辅助服务市场建设。随着电力体制改革的逐步推进,我国电力辅助服务的发展基本上经历了2002年以前无偿提供、2006~2014年计划补偿和之后的市场化探索三个主要阶段(见表1)。

2014年,我国首个电力调峰辅助服务市场正式启动,标志着市场化补偿电力调峰辅助服务尝试的开始。2015年3月,《中共中央、国务院关于进一步深化电力体制改革的若干意见》(“9号文”)提出以市场化原则建立辅助服务分担共享新机制以及完善并网发电企业辅助服务考核机制和补偿机制。
2019年初,东北电力辅助服务市场升级,首次增设旋转备用交易品种,实现辅助服务市场“压低谷、顶尖峰”全覆盖。浙江、华中等省区也在积极探索增设备用辅助服务交易品种。到2019年,电力辅助服务市场机制已在东北、华北、华东、西北、福建、山西、山东、新疆、宁夏、广东、甘肃、重庆、江苏、蒙西共14个地区启动。
从实际效果来看,电力辅助服务市场的建设提升了火电机组的调峰能力,在转轨阶段通过市场化手段充分调动了火电企业参与调峰的积极性和主动性,降低了新能源弃电率,促进了节能减排。
省间调峰辅助服务市场中,东北已经正式运行,西北、华北、华东已经启动试运行;华中、西南也正在建设中。但东北区域市场的实际也表明当前这种“行政主导”型的市场机制存在着辅助服务激励扭曲的问题,甚至出现了可再生能源“消纳改善、但效益更差”的局面。究其本质是在计划的框架内做市场必然会扭曲,行政主导、缺乏价格发现机制必然会过度补偿。
在我国大多数地区的电厂入网协议和辅助服务管理细则中,一般都对发电企业应该承担的辅助服务进行了规定,并区分了“基本辅助服务”和“有偿辅助服务”。对于调峰服务,我国大多数地区根据发电机组的负荷率水平来规定其基本调峰服务。比如,规定负荷率50%以上的发电调节服务是基本的,不给予另外的补偿,而如果机组的出力在50%以下,则需要另外补偿,各省的辅助服务补偿标准有所不同。
国外典型辅助服务市场
为了适应各国能源结构的不断调整,以美国PJM为代表的全电量竞价现货市场也在不断优化辅助服务机制。目前世界一些国家的辅助服务的采购和交易组织通常由系统调度运行机构负责,电力系统调度运行机构的职责与辅助服务的目的一致,同时系统调度运行机构能够详细掌握各类辅助服务的需求信息,因此国外电力辅助服务市场通常由系统调度运行机构组织运营。例如,加州电力市场的辅助服务由CAISO(加州独立系统调度运营商California Independent System Operator)负责管理。
辅助服务市场组织方式采用集中竞争或长期等多种方式。竞争程度较强的辅助服务品种一般采用集中竞价或招标方式采购,其余品种可通过长期合约形式购买。各种定价机制如表2所示。
在欧洲和美国电力市场中,备用一般通过竞争性市场采购,部分国家AGC和调频也作为交易品种。无功调节和黑启动由于具有依赖地理位置或特殊装置的特性,一般采用双边长期合约,具体分类如表3所示。辅助服务成本的分担,各国市场通行的方式是按照一定机制分摊给终端用户,例如,欧洲部分国家通过输电费用或系统调度专项费用将辅助服务成本传导给用户。

从国外典型辅助服务市场的运作模式来看,主要有电力辅助服务独立交易方式和联合优化方式。独立交易方式指电力辅助服务市场独立于电能量市场运行,常见于以欧洲为代表的分散式电力市场。
欧洲电力交易机构与系统调度运行机构分立,电力交易机构负责运营日前、日内现货电能市场,系统调度运行机构(TSO)负责运行辅助服务市场,与电能量市场独立运行。联合优化方式指电力辅助服务市场与现货电能量市场联合交易出清,常见于美国、澳大利亚等集中式电力市场。
以美国PJM电力市场为例,参加辅助服务市场交易的机组在运行日前一天连同电能量报价一起向PJM提交报价信息,辅助服务市场在实时运行前一小时关闭。在此之前,机组可以修改报价信息。实时运行过程中每5分钟将辅助服务市场与电能量市场联合出清一次,联合出清的目标为电能和辅助服务采购总成本最小化。
通过国内外的辅助服务市场机制的对比分析可知,电力辅助服务市场的建设依赖于电力现货市场。国外辅助服务的采购和交易组织通常由详细掌握各类辅助服务需求信息的系统调度运行机构负责。定价机制通常采用招标和双边合同,出清方式采用联合优化方式较多。
电力辅助服务市场与电能量市场联合交易出清可以减少电力系统的总成本,激励市场主体参与到系统优化过程中,不仅可以保障系统安全稳定运行,也可以充分发挥自身机组的能力获得额外收益,对于系统中的所有主体都是有益的。
目前中国的电力现货市场尚未健全,电力辅助服务市场仍处于由“计划”向“市场”的过渡阶段,未来中国的辅助服务市场交易应由电网统一调度组织,按照电能量市场和辅助服务市场联合出清的边际价格结算辅助服务费用,减轻信息不对称导致的成本误差和利益分配不均,以经济利益驱动市场主体主动提供辅助服务,最终实现电力的资源优化配置。
二、国内辅助服务市场存在的问题
辅助服务产品单一,调峰辅助服务不应属于辅助服务
目前我国多数地区辅助服务市场交易品种相对单一。多数调峰辅助服务交易主要集中在深度调峰及启停调峰两个品种。另外,现有的所有市场规则均对发电机组下调能力要求明确,但是对机组向上调峰需求未作明确市场定位。
在国外的一些电力市场中,通常辅助服务机制的主要品种为调频和备用。在以美国PJM为代表的全电量竞价现货市场中,发电企业在日前申报相关数据进行报价,ISO通过安全约束机组组合和安全约束经济调度等形成发电计划。不同负荷率水平的发电机组的收益是通过不同时间能量市场实时电价的变化来反映调整。
系统负荷较小的谷时段,电价可能较低,而在系统负荷较大的峰时段,电价可能很高,因此调节能力强的机组可以通过在谷时段少发电而在峰时段多发电获得较高的平均电价,调节能力较差的机组如果无法在谷时段减小出力,就要接受较低的电价。
实时电价的变化自然引导了发电企业主动参与调峰,也就反映在了基本的能量市场出清中,因此不需要一个额外的调峰产品。当然我国的调峰辅助服务是在缺乏分时的现货市场的情况下的一种特殊的辅助服务。目前大多数省份已经开始了中长期电力交易市场,部分省份开始了现货市场的建设。我国也需要尽快在用户侧输配电价中增加辅助服务相关的项目,以便逐渐理顺相关交易和价格机制。
同时,受制于我国煤电为主的电源结构,我国目前主要的辅助服务产品“调峰”和“调频”并不能充分解决大量可再生能源进入电力系统给系统带来的不稳定性问题,而电网灵活性的提升是促进新能源消纳的核心,电力辅助服务是提高电网灵活性的手段之一。
电力辅助服务中的调峰、备用等能力对于可再生能源发电消纳的作用至关重要。美国加州已经引入了“灵活爬坡产品”(FRP,flexible ramping product)来应对可再生能源出力的波动,我国可再生能源消纳较为困难的区域也可以适时引入爬坡类辅助服务产品,满足系统中对于具有快速爬坡能力、调节性能良好的电源需求。
辅助服务费用的分摊不尽合理
目前我国辅助服务成本补偿方式为发电侧承担。现行补偿机制只考虑火电和水电机组参与辅助服务,有偿和无偿的差别是按照是否引起水火发电成本的变化予以区分的,差别划分的不合理,造成无调节能力机组无偿享受了部分有调节能力机组的辅助服务,这本身就是不公平的。
辅助服务作为一种公共产品,其作出的贡献由电力系统收益,其引发的成本也应纳入输配电价由全体用户分担。电力市场环境下,发电机组是辅助服务的提供方,而不是成本的分担方。
辅助服务补偿机制推行最初是为了解决发电企业之间提供辅助服务的公平性问题,暂时由发电企业承担。然而这种做法没有明确是否考虑辅助服务成本进入上网电价,只把没有参与辅助服务的机组视为少做功的机组,因而需要收取一定的费用去补偿多做功的机组,这是不合理的。
目前,辅助服务的费用仍取自发电企业,主要的改良在于调峰和调频等辅助服务产品不再按照性能排序调用,而是划定性能范围,在性能范围内按照价格由低到高调用机组。我国也没有明确如何量化衡量电力调度机构使用辅助服务的效率,包括使用辅助服务的成本是否能够小于消纳不稳定电源带来的红利。辅助服务能够保障的是全系统的安全稳定,因此系统中的所有主体均应是受益主体,辅助服务费用应由所有主体共同分摊。
目前我国电力市场正处于开展现货市场试点的阶段,现货市场的引入可以使得原有的辅助服务市场更有效率,通过发电商之间的竞争优化、用户侧储能和需求响应的加入以及辅助服务产品的价值重新定义评估,可以促进电力系统内各种资源的高效利用,从而降低电力系统整体的成本,这样不仅提供辅助服务能力强的运营商可以获得更多利益,包含辅助服务成本的输配电价也会降低,这将是一个三方互利的前景。
电力辅助服务产品定价交易机制不健全
目前我国东北辅助服务市场中实时深度调峰交易采用“阶梯式”报价方式和价格机制,发电企业在不同时期分为两档浮动报价。在日内调用时,电力调度机构按照电网运行情况根据日内竞价结果由低到高依次调用,按照统一出清价格结算。山西的调频辅助服务是采用日前按各调频资源的排序价格由低到高确定中标的优先次序的方式确定中标的调频资源。调频在出清或调用时一般对调频性能因素进行考量。
在调频标的方面,山西、山东等主要考虑调频容量,广东同时考虑了调频容量和调频里程。总的来看,我国的辅助服务市场产品报价一般采用卖方单向报价、集中竞争、统一价格出清的交易方式。
调度方根据按需调用、按序调用、价格优先的原则进行调用,最后将调峰费用按照电量或电费比例分摊给对系统调峰辅助服务贡献不大的发电机组。但是,这相当于每种辅助服务产品分开报价,分别进行交易,电力辅助服务市场独立于电能量市场。
在PJM的旋转备用市场结算中,旋转备用的成本包括调节备用服务的报价和机组由于提供调节备用服务而在电能量市场中损失容量的补偿即机会成本。发电机组进行电能生产和提供备用服务是紧密相连的,在提供备用时通常有额外的成本支出,包括投资成本、设备运维成本以及放弃在其他市场中的收益而导致的机会成本等。旋转备用辅助服务的价格主要包括电量成本和容量成本。
容量成本是由于发电机组为了作为备用必须预留的容量产生的可能因为不能进入电能量市场从而失去发电机会而失去的收益,即是一种机会成本。电量成本是一旦备用容量被电能量市场实际调用所支付的购买电量的价格。发电机组既可以将发电容量投入到电能量市场,也可以投入到辅助服务市场,这样的选择决定了发电机组在提交备用服务报价时必须充分考虑“机会成本”和提供备用的边际成本。
所以由于辅助服务市场和电能量市场的紧密相关性,辅助服务产品的定价和调度应该与电能量市场一起进行。如果不与现货市场联动,辅助服务产品的价值就无从发现。
而我国对于备用辅助服务的补偿机制一般按照不同发电机组的发电量进行补偿,并不能充分体现备用辅助服务产品的价值。因此辅助服务产品的定价和交易应该充分和电能量市场相结合,这样既能够增加辅助服务市场的效率也有利于优化电力系统的运行成本。
结语
未来辅助服务市场的改革应该向辅助服务的定义还原,即“正常电能生产、输送、使用”要求建立电力现货市场,继而“由发电企业、电网经营企业和电力用户提供的服务”建立辅助服务市场,电力辅助服务市场不能先于电力现货市场而建立。
结合我国目前已经开展的现货市场的试点,在全国范围内电力现货市场初期可能暂时沿用辅助服务补偿机制,但在这些试点地区,辅助服务补偿机制应配合电力现货交易机制建设进行市场化。同时梳理好从发电侧到用户侧过程中的成本分担关系。辅助服务作为一种公共产品,应将其成本分摊至电力系统中从发电侧到用电侧的所有主体。
所以,目前有效解决辅助服务费用上升给终端用户带来的电价上涨就是在发输电侧通过更有效率的辅助服务市场机制去影响发电和调度,从而提升电力系统的总体利用率,通过总体电网成本的降低而减少终端用户的电价上涨。从长远来看,采取辅助服务市场和电能量市场联合优化出清机制,通过不同时段的价格信号来引导市场成员在高峰和低谷时段调整出力是最经济的方式,也是能够合理化不同机组辅助费用、降低终端用户电价的唯一举措。
从近期来看,我国电力现货市场刚刚起步,市场化机制较为复杂,尚需较长的建设时间,且试点工作中未将调峰辅助服务作为市场组成部分,短期无法依靠现货市场全面反映灵活性改造成本,难以有效引导企业实施灵活性改造。所以首先需要详细评估每种类型机组能够提供辅助服务的能力,然后采用精确合理的计算方式,尽可能公平地核算不同辅助服务的价值。
其次,应丰富辅助服务产品品种,适当增加爬坡类产品、系统惯性等辅助服务交易品种,逐渐引导调峰产品退出,满足系统对于具有快速爬坡能力、调节性能良好的电源需求,例如燃气机组、抽水蓄能电站等。最后,在现货市场试点的省份可以适当开展竞价模式,以竞价交易的方式选择辅助服务承担主体,降低该项目的辅助服务费用。
